Voici presque 2 mois que je travaille à l’écriture de mon article « Relevés Patronymiques ». L’article en lui-même n’était pas très difficile à rédiger malgré quelques moments de « page blanche », je souhaitais expliquer pourquoi et comment je fais ce genre de recherches. Alors pourquoi 2 mois pour l’écrire ? Tout simplement parce que l’exemple que je souhaitais utiliser pour illustrer mon récit s’est avéré bien plus prenant et chronophage que prévu.
En effet, dernièrement je travaillais sur le premier mariage d’un ancêtre, mariage dont j’ignorais l’existence jusqu’à il y a peu. Ainsi le jeune Florentin Joseph JACQUART (né en Belgique), épouse le 19 janvier 1884 Julia WIART à Sains-du-Nord (59). Celle-ci décède moins de 3 mois plus tard, le 10 avril 1884 à Aulnoye (59). Il se trouve que les parents de la jeune femme portaient tous deux le nom de famille WIART lors de leur mariage. Aussi ai-je décidé de faire une recherche sur la lignée pour voir les liens entre les parents de la défunte.
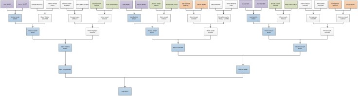
Pour vous donner un aperçu de la recherche à effectuer, entre septembre 1792 et juin 1801, ce n’est pas moins de 21 naissances qu’il me fallut étudier. Cependant, je ne me suis pas contentée de la lignée WIART car plus mes recherches avançaient plus je trouvais des cousinages. Le couple WIART-WIART était en effet un maillage de mariage, pour les branches connues car la grand-mère paternelle de Julia fut fille-mère. Voici un petit aperçu sur 6 générations, en mettant en violet / vert / orange les couples redondants à la 6ème génération et en bleu les WIART sur les 5 premières générations.
- En violet le couple Jean WIART – Jeanne WILLART/WIART
- En vert le couple Jacques Joseph HIROUX – Anne Joseph VIRLET
- En orange le couple Jean Baptiste GORIS/GORISSE – Jeanne WIART

Au fur et à mesure de mes recherches dans l’état civil, je trouvais en effet pour plusieurs actes avec des mentions de dispenses de mariage comme par exemple pour le couple WIART-LEBEGUE (dispense de consanguinité au 3ème degré égal) ou le couple WIART-GORISSE (dispense de consanguinité au 4ème degré égal).
Mon plat de spaghetti généalogique était un piège ! Plus je démêlais, plus je trouvais des nœuds… Résultat, le temps fila, les recherches s’accumulèrent et mon article patientait. Lorsque j’ai réalisé que cela allait faire presque 2 mois que je n’avais pas publié, j’ai décidé de séparer mon exemple pour terminer plus sereinement de compiler les données trouvées. Pour poursuivre cette branche il me sera maintenant nécessaire de plonger dans les XVIIème siècle en ligne, mais la qualité de numérisation n’est pas toujours géniale, donc l’autre solution sera un petit voyage aux AD59 où je risque de planifier 2 jours et y rester 2 mois au rythme où cela va… Oups !
Deux mois passé sur un couple ! Comme je te comprends. Cela fait trois mois que je cherche à rattacher des homonymes sur l’arbre des Poidebard. Et quand on ne peut se déplacer aux AD, la tâche est plus que difficile. Il faut passer par les collatéraux, et là, bonjour les noeuds au cerveau ! Mais si on arrive au résultat espéré, c’est que du bonheur. Ce n’est pas à toi que je vais expliquer ça. Comme dirais un ami, FORZA !
J’aimeJ’aime