Chacune et chacun a sa propre méthode pour raconter la vie d’un ancêtre ou d’une famille. De la liste aux cartes mentales il n’y a qu’un pas, mais viennent ensuite la rédaction et l’illustration par les actes, schémas et photographies. Je vais être honnête avec vous, je galère toujours sur cet exercice et vous vous en êtes certainement déjà rendu compte si vous avez lu un ou deux de mes articles, la qualité n’est pas grandiose loin de là.
Afin de m’améliorer, j’ai l’année dernière essayé de suivre le défi #Genealogie30 proposé par Sophie BOUDAREL (@gazetteancetres) depuis 2020 à savoir « 30 questions pour enrichir la vie d’un ancêtre ». Il faut savoir qu’en 2021, avec Sandrine mon acolyte du Challenge AZ, nous avions utilisé le questionnaire d’Élise LENOBLE (@EliseGenealogie) « 26 questions pour écrire la vie d’un ancêtre ». Bien que les questions se ressemblent en grande partie, elles sont également assez complémentaires.
Lorsqu’en 2018 j’attaquais les révisions pour les examens du DU Généalogie et Histoire des familles de Nîmes, je m’étais préparé un schéma récapitulatif (non exhaustif) des sujets à traiter pour réussir la rédaction de mon mémoire et répertorier les documents à chercher. Observant ces deux questionnaires et mon schéma je me suis lancée dans la compilation des interrogations à se poser. En effet, je me suis alors mise en tête de regrouper ces questions et d’utiliser la méthode de la carte mentale pour les assembler.
Je voudrais remercier Murielle MESTREAU (@Girondegenea) pour son aide, sa relecture, ses conseils et ses propositions…

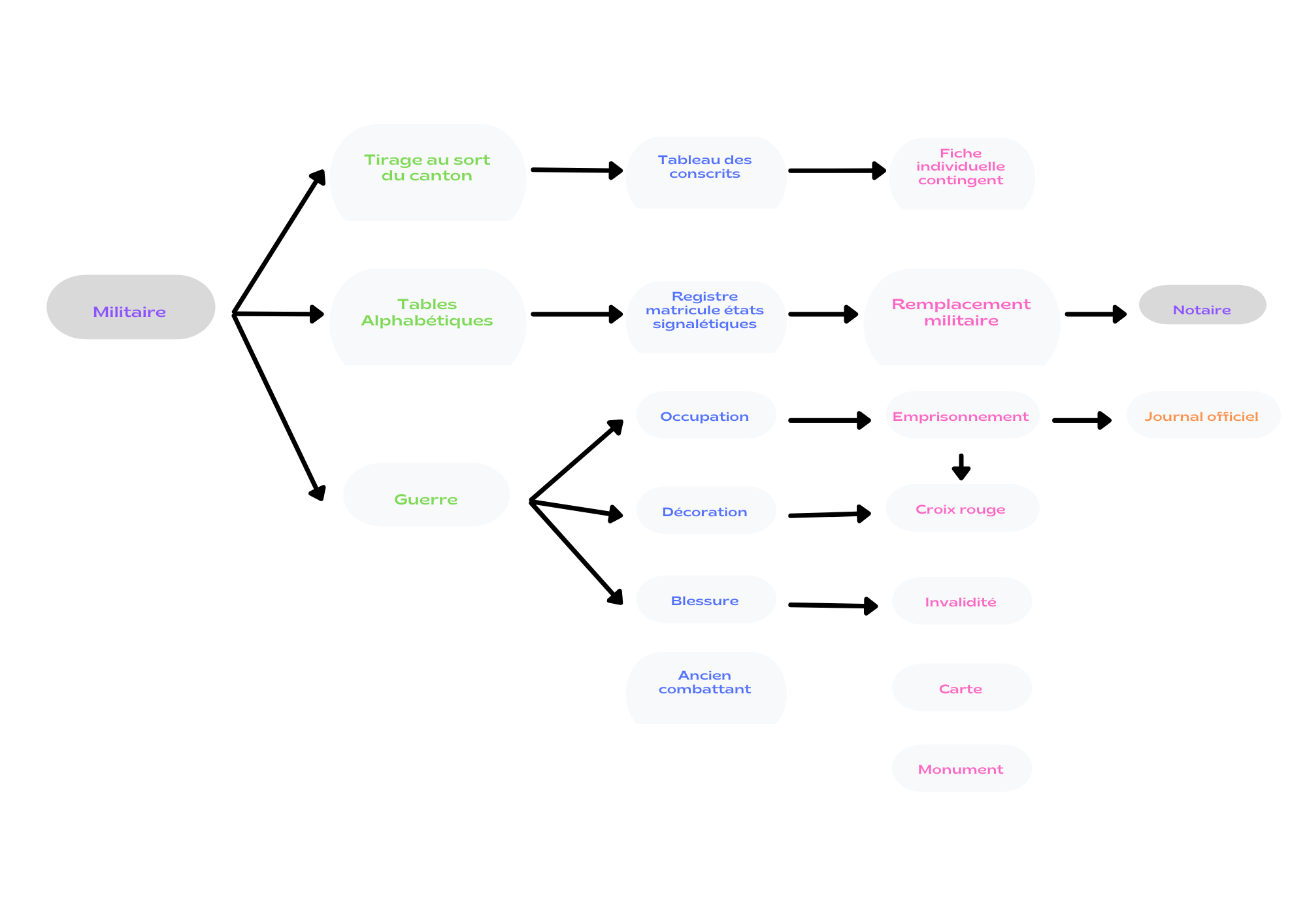
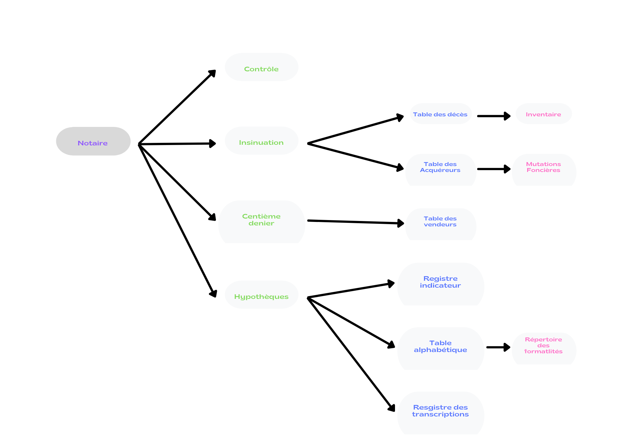
Je n’ai donc rien inventé de grandiose, je n’ai fait qu’inventorier les sujets, thèmes et questions. Je vous présente donc mes cartes mentales par thème, puis regroupées en un poster global. Séparément vous aurez l’impression qu’il manque des liens ou des sujets, mais je pense les avoir insérés sur le poster global. J’espère avoir oublié le moins de chose possible…










Et voici le poster complet, parce qu’on ne peut plus parler d’image lorsque toutes les cartes ci-dessus sont réunies…

Laisser un commentaire